Expediente jurídico modular
Sistema modular y flexible que optimiza la gestión de los expedientes jurídicos gubernamentales.

RESUMEN

La digitalización de la administración pública genera un puente entre el Estado y la ciudadanía e impulsa la mejora de servicios haciéndolos más transparentes, eficientes y accesibles. Aunque esta transición es una prioridad estratégica en América Latina, las instituciones aún enfrentan retos importantes de infraestructura, ciberseguridad y falta de interoperabilidad. En este escenario, el desarrollo de plataformas que optimicen el presupuesto y conviertan los datos aislados en ecosistemas digitales integrados es fundamental.

El objetivo de este proyecto fue diseñar una solución transversal para las instituciones de impartición de justicia, transformar el modelo tradicional de archivos físicos (carpetas) en un sistema de gestión digital.


CLIENTE

Confidencial

DescargarLos detalles fueron modificados para proteger la confidencialidad

MI ROL

Diseñadora UX/UI
Investigación de usuarios, diseño de interacción, diseño visual, creación de prototipos y pruebas de usabilidad.


EQUIPO

1 Product Owner
1 Project Manager
4 desarrolladores
1 administrador de base de datos


DURACIÓN

6 meses

El reto

El desafío central de este proyecto radicó en la transversalidad. Al colaborar con organismos de niveles municipal, estatal y federal, identificamos que no existía un proceso unificado; cada institución operaba con flujos, roles y nomenclaturas distintas según su materia y capacidad de personal. Crear soluciones individuales para cada ente era inviable en términos de escalabilidad y presupuesto.

A este escenario se sumó un factor crítico, la adopción tecnológica. Debíamos diseñar un sistema con una curva de aprendizaje mínima que permitiera una transición ágil hacia lo digital, eliminando la necesidad de capacitadores presenciales en cada sede.

Entendiendo el proyecto

ENTREVISTAS CON ESPECIALISTAS

El núcleo del proyecto consistía en la transición de un proceso físico y análogo a un sistema digital, el primer paso para lograrlo fue conocer a fondo este proceso a través de entrevistas cualitativas con especialistas de diversas materias legales que colaboraban a nivel municipal, estatal o federal.

Esta fase reveló un panorama complejo, la ausencia de un proceso unificado y estructuras operativas que variaban drásticamente según la capacidad de personal de cada juzgado. No obstante, este análisis nos permitió detectar patrones y elementos recurrentes que a pesar de variar en orden o contenido, constituyen la columna vertebral de la gestión jurídica. Estos hallazgos fueron el cimiento para diseñar una arquitectura modular capaz de adaptarse con precisión a múltiples escenarios institucionales.

DIFERENCIAS
  • Origen diverso de la denuncia (análoga o digital)
  • Diferencias sustanciales en la cantidad, tipo y momento de emisión de oficios o actas según la materia legal.
  • Distintos mecanismos de comunicación oficial, desde lo físico hasta lo electrónico.
  • Multifuncionalidad de roles del personal (en los juzgados pequeños es posible que la misma persona lleve a cabo todo el proceso)
  • Diferencias en la nomenclatura y en el orden de ejecución de las fases procesales según la normativa local.
  • Variabilidad en la programación y cantidad de audiencias necesarias
  • Diferente duración de los procesos, desde trámites ágiles hasta litigios de larga duración.
SIMILITUDES (Patrones)
  • El expediente se construye a través de documentos que se usan para comunicar hechos, relacionar sucesos, informar resoluciones y solicitar acciones oficiales.
  • Uso persistente de la firma (análoga o digital) como mecanismo para dotar de validez jurídica
  • Necesidad de notificar de manera oficial a las partes involucradas
  • Existencia constante de figuras clave (demandados, demandantes, representantes, etc.) que interactúan con el sistema en cada etapa.
  • Realización de audiencias o juntas presenciales/virtuales como el espacio para el desahogo de pruebas y la toma de decisiones.
  • Registro histórico que sistematiza la información

ROLES PRINCIPALES

La investigación nos permitió mapear los roles principales y sus interacciones dentro del juzgado. Entender sus responsabilidades diarias fue clave para diseñar los flujos de trabajo y crear un sistema de permisos.

DEMANDANTE O SU REPRESENTANTE LEGAL


Su interacción se centra en el inicio del proceso al presentar la demanda y proporcionar los datos indispensables para el seguimiento del caso.

DEMANDADO O SU REPRESENTANTE LEGAL

Participante que ejerce su derecho de defensa, su principal interacción con el sistema es la recepción de notificaciones oficiales.

GESTIÓN DE ENTRADA (Atención Ciudadana o Portal)


Constituye el primer punto de contacto. Su rol es asegurar la integridad de la documentación e información inicial, ya sea de manera presencial o a través de canales digitales.

AUTORIDAD JURISDICCIONAL (Juez o conciliador):


Es el encargado de las decisiones relacionadas con la impartición de la ley. Su función en la plataforma se enfoca en el análisis de evidencias y la emisión de resoluciones basadas en la ley.

CANALES DE COMUNICACIÓN OFICIAL (Notificador o buzón ciudadano)


Responsables de garantizar la seguridad jurídica mediante la entrega de notificaciones oficiales, puede ser a través de la asistencia al domicilio o automatizado vía buzón ciudadano (electrónico).

PERSONAL OPERATIVO DEL JUZGADO


Es el rol de mayor carga administrativa. Dependiendo de la estructura del juzgado, este perfil puede gestionar el ciclo de vida completo del expediente o algunas partes (creación e identificación, gestión de notificaciones, administración de audiencias, oficios, actas y cierre).

MÓDULOS

La información recopilada nos permitió definir y priorizar la construcción de los módulos indispensables para una primera versión funcional capaz de gestionar el ciclo de vida del expediente de principio a fin.

Creación de expedientes

Descargar

REGISTRO DE DEMANDA


Captura de datos de la demanda. Diseñado para estructurar el expediente de forma estandarizada desde su origen.

Descargar

PARTICIPANTES


Creación de perfiles de los actores externos involucrados (demandante, demandado, representantes y terceros). Permite la asignación de accesos al sistema y la activación de buzones ciudadanos.

Descargar

ASIGNACIÓN DE SEDE


Asignación del expediente al juzgado o sede competente.

Descargar

CREACIÓN DE FOLIO


Asignación de un identificador único a cada caso. Este folio debe ser personalizable para respetar la nomenclatura previa de cada institución y eliminar la fricción con los archivos históricos.


Gestión de expedientes

Descargar

CREACIÓN DE DOCUMENTOS


Creación de documentos utilizando un editor de texto, plantillas o incluso formularios. El administrador puede configurar la disponibilidad de documentos de forma contextual, asegurando que el usuario acceda solo a lo necesario en cada etapa del proceso.

Descargar

CARGA DE DOCUMENTOS


Carga de documentos generados fuera de la plataforma. Garantiza que el expediente digital esté completo y centralizado.

Descargar

AUDIENCIAS


Calendarización de audiencias. Permite consultar la disponibilidad del personal, días inhábiles e incidencias operativas del juzgado para evitar conflictos de horario y retrasos en el proceso.

Descargar

NOTIFICACIONES


Gestión de notificaciones presenciales y electrónicas (buzón ciudadano). Requiere interoperabilidad para comunicarse eficazmente con sistemas externos que se emplean para coordinar el flujo de trabajo de los notificadores presenciales.

Descargar

FIRMA


Firma análoga o digital de documentos. Se adapta al nivel de madurez tecnológica de cada juzgado, permite la transición hacia procesos 100% digitales cuando el servicio de firma digital está habilitado.

Descargar

ESTATUS


Asignación de estatus a cada expediente. Permite identificar la etapa procesal en que se encuentra el caso y contribuye a la visión clara del avance del mismo.


Administración del sistema

Descargar

USUARIOS Y PERMISOS


Alta, edición y baja de usuarios. Permite definir roles y permisos, asegura que cada usuario acceda únicamente a la información y herramientas necesarias para la realización de sus funciones.

Descargar

CATALÓGOS


Gestión de los catálogos que permiten personalizar el sistema.

Descargar

DOCUMENTOS Y PLANTILLAS


Creación de tipos de documentos y plantillas. Permite definir las reglas contextuales para determinar en qué etapa del proceso deben estar disponibles para los usuarios.

Descargar

SEDES


Alta, edición y baja de sedes.

ESQUEMA DEL PROCESO

Para alinear la visión del proyecto con los tomadores de decisiones (stakeholders), era necesario un esquema que nos permitiera visualizar las relaciones entre los diferentes actores, etapas y componentes del proceso.

Diseñamos un service blueprint del proceso de denuncia análoga simplificada con el objetivo de mapear las interacciones entre actores, etapas y componentes. Este esquema no solo sirvió como diagnóstico, sino como la base para establecer un plan de acción basado en componentes modulares (documentos, audiencias, notificaciones y módulos de firma).

Investigación de usuario

ENTREVISTAS CON USUARIOS FINALES

Una vez establecido el plan de acción realizamos entrevistas cualitativas con los usuarios operativos para conocer sus expectativas, dudas y los desafíos a los que se enfrentan.

Esta investigación fue fundamental para diseñar una herramienta que no solo cumpliera con el marco normativo y las expectativas de los stakeholders y patrocinadores, sino que prioriza la reducción de la carga cognitiva para asegurar una experiencia de usuario fluida, intuitiva y satisfactoria.


persona

“En mi juzgado somos pocos y el trabajo se junta, no tengo tiempo para aprender a usar un programa complicado y luego tener que estar capacitando a los nuevos.”
SECRETARIA DE ACUERDOS


persona

“Como auxiliar, es parte de mis funciones apoyar en distintos archivos y en cada uno tienen formas diferentes de organizar las carpetas, me gustaría que existiera una forma fácil de encontrarlas.”
AUXILIAR EN ARCHIVO


persona

“Para mi es muy importante que se puedan guardar borradores de los oficios y poder hacer correcciones hasta que se manden a firma.”
PERSONAL SECRETARIAL


CATEGORIZACIÓN DE HALLAZGOS

Después de realizar las entrevistas procesamos y categorizamos la información para convertir lo expresado por los usuarios en prioridades de diseño. El objetivo fue garantizar que la conceptualización del producto respondiera directamente a las necesidades y problemas reales que detectamos.

FLEXIBILIDAD


Los usuarios rechazan flujos rígidos que no se ajustan a la realidad jurídica. El sistema debe permitir variaciones según la materia y el juzgado.

El trabajo jurídico es complejo, los usuarios requieren la capacidad de guardar borradores y avances parciales antes de finalizar un proceso.

El diseño debe contemplar la edición, corrección de errores y cambios durante el ciclo de vida del expediente, sin romper la trazabilidad.

FACILIDAD DE USO


Ante la alta rotación de personal, la interfaz debe ser intuitiva para reducir los tiempos y costos de capacitación.

La carga laboral actual es una preocupación de los usuarios. El sistema debe automatizar tareas repetitivas para evitar errores manuales y optimizar el uso del tiempo del personal.

ORGANIZACIÓN


Digitalizar el expediente debe eliminar la complejidad de solicitar y localizar un expedientes físico y reducir los tiempos de espera de días a segundos.

Es necesario unificar las solicitudes de trabajo en una interfaz que ayude a eliminar la confusión generada por el uso de múltiples canales de comunicación.

La visibilidad de los calendarios de los usuarios operativos debe ser compartida para evitar el traslape de audiencias y optimizar el uso de las salas.

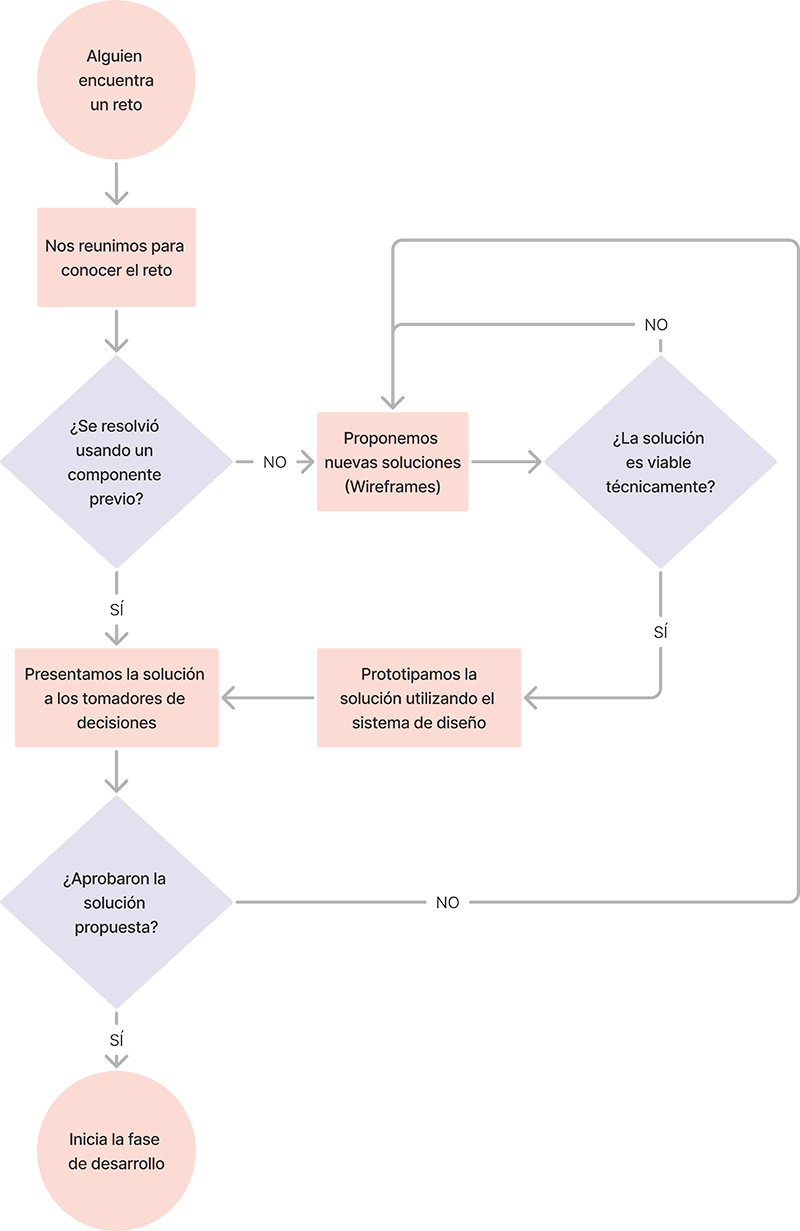
Conceptualización

TRABAJO EN EQUIPO

Uno de los desafíos de este proyecto fue el plazo limitado para entregar un sistema digital completamente funcional. Sin embargo, tuvimos una ventaja como equipo, la mayoría de los colaboradores contabamos con experiencia en la creación de productos similares, incluso podíamos retomar algunos componentes que habíamos construido previamente.

Para maximizar este conocimiento, establecimos una dinámica de trabajo basada en dos pilares:

flujo conceptualizacion flujo conceptualizacion
La solución

FLUJO DE GESTIÓN DE EXPEDIENTE

La magnitud de este sistema digital requirió la creación de más de 500 pantallas y 19 prototipos (incluyendo las secciones operativas y aquellas relacionadas con la administración del sistema). Sin embargo, el flujo de gestión de expedientes representó el núcleo del desafío técnico y creativo, para que la experiencia de usuario fuera óptima era indispensable que:

INFORMACIÓN QUE APORTA

Uno de los pilares de nuestra estrategia de diseño fue optimizar la carga cognitiva. Logramos priorizar la información más importante de manera estratégica sin saturar el espacio de trabajo.

SIMPLICIDAD Y VERSATILIDAD

Esta plataforma se construyó para que pueda ser utilizada por cualquier institución que lo requiera, para lograr esta versatilidad implementamos dos estrategias clave:

Pruebas de usabilidad

INSTITUCIONES PILOTO

Tras consolidar la primer versión funcional, nos coordinamos con las instituciones piloto para ejecutar una fase de pruebas de usabilidad no moderadas. Este proceso nos permitió validar la herramienta en un entorno operativo real, utilizamos la siguiente metodología:

  1. Proporcionamos a los usuarios materiales creados por el área de capacitación
  2. Agendamos reuniones para darles acceso al sistema por primera vez
  3. Les asignamos diversas tareas
  4. Después de concluir cada tarea recopilamos información cualitativa y cuantitativa

RESULTADOS

LO MÁS RELEVANTE


  • Todos los usuarios pudieron completar las tareas asignadas en el tiempo estipulado y sin necesidad de ayuda externa, incluso los flujos de alta complejidad.
  • A pesar de la resistencia al cambio expresada y las experiencias negativas con sistemas gubernamentales previos, la mayoría de los usuarios percibieron este sistema como una herramienta facilitadora, no como una carga administrativa adicional.

VALORACIÓN POSITIVA


  • El uso estratégicos del color en los estatus y elementos informativos facilitó la interpretación rápida de la información.
  • La implementación de microinteracciones fue clave para reducir el error humano, funcionando como un sistema de guía silencioso durante todo el proceso.
  • La mayoría de los usuarios expresó que la plataforma es capaz de optimizar su flujo de trabajo diario.

OPORTUNIDADES DE MEJORA


  • Ajuste en la escala tipográfica para mejorar la legibilidad en jornadas laborales prolongadas.
  • Evolución de los indicadores visuales para que el usuario reconozca de forma instantánea qué elementos están vinculados.
  • Refinamiento del etiquetado en botones de acción para mejorar la claridad semántica.
  • Integración de elementos de ayuda dentro del sistema para eliminar la dependencia de manuales o fuentes externas.
Conclusiones y siguientes pasos

CONCLUSIONES

La digitalización gubernamental se materializa cuando se traduce en servicios ciudadanos de calidad, eficiencia administrativa y transparencia. Este proyecto reafirmó que el diseño centrado en las personas es clave para la modernización del Estado.

Los pilares para que nuestra solución tecnológica tuviera un impacto real en la administración pública fueron los siguientes:

SIGUIENTES PASOS

La fase final de nuestra intervención consistió en el despliegue de la plataforma en las instituciones designadas y el traspaso de la documentación técnica y de diseño. Nuestra meta fue asegurar la continuidad y sostenibilidad de la plataforma, proporcionar a los equipos institucionales todas las herramientas necesarias para que el desarrollo sigua creciendo de manera autónoma.

Como todo proyecto de transformación digital de esta magnitud, este es un organismo vivo con un potencial de crecimiento infinito. Quedan por delante oportunidades para robustecer la personalización y profundizar en los estándares de accesibilidad universal, pero el objetivo primordial se cumplió: entregar una base sólida, modular y escalable que moderniza el acceso a la justicia.

Descargar Formar parte de este proyecto innovador con impacto social ha sido una de las experiencias más enriquecedoras de mi carrera.